龙8(中国)long8-唯一官方网站
企业新闻
您好,欢迎访问龙8国际官网!
网站地图
收藏本站
联系我们
全国咨询热线
010-83677469
long8首页
关于我们
企业文化
加入我们
销售网络
龙8产品
龙8遮阳
建筑保温
建筑供热
能效楼宇
能源自动化
新闻动态
行业新闻
企业新闻
工程案例
工程案例一
工程案例二
工程案例三
工程案例四
荣誉资质
在线留言
联系我们
新闻动态
NEWS CENTER
行业新闻
企业新闻
龙8产品
龙8国际官网
long8唯一官方网站
产品中心标题四
产品中心标题三
新闻动态
2025款红旗国悦价格红旗国悦豪华版价格
吕梁竹制推拉帘
建筑玻璃市场投资前景分析及供需格局研究预测(2026年版)
西征-西征网-争做中国好网民传播网络正能量-第1页
2024款RAV4荣放双擎E+试驾预约
主页
>
新闻动态
>
企业新闻
自建房屋顶遮阳棚设计
随着生活品质的提高,越来越多的家庭开始考虑自建房屋,而在屋顶上安装遮阳棚成为了常见的选择。下面我们将详细介绍自建房屋顶遮阳棚的设计要点。 我们的遮阳棚设计旨在满足客户对于舒适、美观、实用的需求。该遮阳棚将充分利用屋顶空间,为住户提供全方位的遮阳和观赏环境。设计风格应注重简洁、大气、实用,同时考...
玉马遮阳涨164%成交额346990万元近3日主力净流入-64754万
根据AI大模型测算玉马遮阳后市走势。短期趋势看,连续3日被主力资金减仓。主力轻度控盘。中期趋势方面,下方累积一定获利筹码。近期该股有吸筹现象,但吸筹力度不强。舆情分析来看,2家机构预测目标均价12.00,高于当前价21.21%。目前市场情绪悲观。 1、公司的主要产品包括遮光面料、可调光面料和阳...
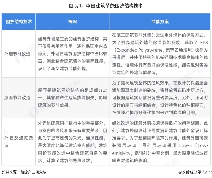
2025年中国建筑节能行业技术现状建筑维护结构和风平衡管理是主要技术路线【组图】
中国建筑节能围护结构技术聚焦外墙、屋面、外窗三大环节:外墙节能改造采用聚苯板、岩棉等外保温系统,降低传热系数;屋面改造通过铺设隔热层、绿化屋顶或反射涂料减少热量吸收;外窗及遮阳系统升级为低辐射玻璃、多层中空窗,并加装遮阳百叶或智能遮阳装置,阻断太阳辐射热,整体提升建筑气密性与热工性能,有效降低能...
绿色技术赋能应对用电高峰(经济聚焦)
浙江衢州,田园综合体大棚上加装光伏板,助力蘑菇种植实现绿色生产;山东济南,办公大楼通过集中供冷替代传统空调,实现节能降本;重庆江津,工业园区以屋顶光伏和技术改造突破用电瓶颈……暑期是用电高峰期,各地采取多种灵活举措,推动农业、工业、办公等场景节能降耗,以绿色技术赋能生产。 位于浙江省衢州市龙游...
2024年上海市建筑用中空玻璃产品质量监督抽查结果公布
中国质量新闻网讯 近日,2024年上海市建筑用中空玻璃产品质量监督抽查结果公布。 近期,上海市市场监督管理局对本市生产的建筑用中空玻璃产品质量进行了监督抽查。本次抽查了20批次产品,经检验,未发现不合格。 本次监督抽查依据SHSSXZ0012-2024《建筑用(安全)中空玻璃上海市产品质量监...
首页
上一页
70
71
72
73
74
75
76
77
78
79
80
下一页
末页
Copyright © 2015-2024 龙8遮阳科技有限公司 版权所有 备案号:
京ICP备19056155号
在线客服
联系电话
全国免费咨询热线
010-83677469
· 专业的设计咨询
· 精准的解决方案
· 灵活的价格调整
· 1对1贴心服务
在线留言
回到顶部